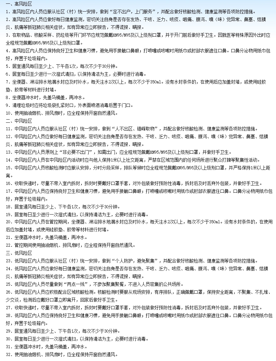
北京市疾控中心7月5日发布《高、中、低风险区人员防疫指引》,高风险区内人员做到“足不出户,上门服务”;中风险区内人员做到“人不出区、错峰取物”;低风险区内人员做到“个人防护,避免聚集”。

△北京市疾病预防控制中心官网截图
【纠错】
【责任编辑:张樵苏
】
北京市疾控中心7月5日发布《高、中、低风险区人员防疫指引》,高风险区内人员做到“足不出户,上门服务”;中风险区内人员做到“人不出区、错峰取物”;低风险区内人员做到“个人防护,避免聚集”。

△北京市疾病预防控制中心官网截图