新华网
>
> 正文
2022
09
/
13
18:38:26
来源:中国记协网
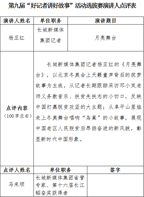
马来顺点评杨亚红《月亮舞台》
字体:
小
中
大
分享到:
马来顺点评杨亚红《月亮舞台》
2022-09-13 18:38:26
来源: 中国记协网
【纠错】
【责任编辑:张泽月 】
阅读下一篇:
深度观察
美丽中国展新颜——新时代中国生态文明建设述评
新华全媒头条
从一杯奶茶看RCEP下中国—东盟产业合作再升级
新华全媒+
骑行热带动自行车消费升级
新华视点
每天挥拍不低于7000次,网球改变了背篓少年的人生
追光
多重利好纷至 企业上“云”用“数”提速
经济参考报
融媒集萃
从哈萨克斯坦小麦到“biangbiang”面
国家相册:《父辈的节俭》
拼命走出大山的他,为何被一通电话唤回?
010020020110000000000000011100001310659704