
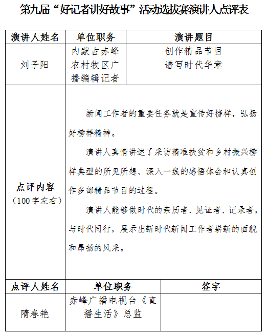
刘子阳
大家好,我是赤峰广播电视台农村牧区广播的编辑主持人,刘子阳。在农村牧区广播工作十三年,我见证了这些年来,农村发生的翻天覆地的变化。
他叫刘叶阳。贫困群众始终是总书记最深的牵挂。为了响应号召,2016年,他主动请缨到赤峰市喀喇沁旗出名的贫困村,马鞍山村当驻村第一书记。
他带领当地党员干部,因地制宜,因村施策,通过集中连片的山葡萄种植和发展乡村旅游,他将马鞍山村从原来出名的贫困村变成了“全国文明村镇” “中国乡村旅游模范村”,贫困发生率由11.9%降到0.26%。他个人也被中组部、中宣部评选为全国最美公务员。
2017年,台里安排我去采访他,要我根据他的故事,创作一部反映精准扶贫的广播剧。
在去采访的时候,我发现,他就住在村里简陋的宿舍里,自己做一些简单的饭菜。这个看起来很稳重的小刘书记其实才28岁。是巨大工作的压力,让他变得少年老成。
聊到他的家庭的时候,他不太爱多讲。当时他去马鞍山村的时候,家里的大女儿才3岁,妻子又怀有身孕。我问他,家里人支持你吗?他笑着说很支持。但是在他的眼神和语气中,我感受到了他对于家庭的愧疚。但是为了扶贫工作,他选择舍小家为大家。
回到台里,我系统学习了扶贫政策,跑扶贫办、去乡村,走访驻村干部,用了整整一个月的时间,创作出了广播剧《花开南沟村》的剧本。
由于经费有限,录制的时候,我既当导演,又客串演员。录制完成后,又变身后期制作。为了能够制作出精品节目。有时一个2秒钟的音效,要听几百个素材,花上2、3个小时的时间。一部50分钟的广播剧,制作花了1个月的时间,加班到凌晨是常态。
我觉得只有写出好故事,做出好节目,才不辜负扶贫干部的奉献和付出。
2017年,这部剧播出后,反响强烈。获得了内蒙古自治区‘五个一工程’奖,2017年自治区草原文化节大奖。
我们第二个故事的主角,她叫赵会杰。赤峰市松山区大庙子镇小庙子村的党支部书记。
她带领乡亲们脱贫致富之后,注重村容村貌,进行垃圾分类处理、厕所革命,让小庙子村不仅生活富裕,更加美丽宜居,获得了全国乡村治理先进村等许多的荣誉。
2018年,在全国两会内蒙古代表团审议时,总书记与赵会杰对话,让小庙子村成为了大家关注的焦点。
台里再次安排我,根据小庙子村的故事,创作一部反映全面脱贫的广播剧。
去采访赵会杰,让我很受触动。因为她太忙了。从早到晚,脚不沾地,忙着村里大大小小的事情,一天要接打几十个电话。我就拿着录音笔,一路跟着她,抽空就问她问题。原计划一天的采访,变成了三天。三天下来,我一个大小伙子累的疲惫不堪,但是她好像有着使不完的力气,用不完的热情。在她的身上,我看到了一名共产党的责任和担当。
根据她的故事,我创作了第二部广播剧《我在小庙子村等你》。因为故事真实感人,再次获得了内蒙古自治区‘五个一工程’奖。
今天第三个故事的主角的叫赵丽杰。
总书记说,农业农村现代化是实施乡村振兴战略的总目标。乡村振兴,粮食供给是首要任务。
赵丽杰,赤峰市林西县双兴村盛达农民合作社理事长,她正是一位现代化种粮的新农人。
2012年大学毕业之后,她和爱人一起,回到老家。成立了合作社,购置现代化机械,利用大数据、物联网,高科技种粮的同时,还为村民提供“耕、种、防、收”的全程托管服务!经过10几年的努力,她带动了周围好几个村子脱贫致富。
今年年初,赵丽杰荣获了全国乡村振兴青年先锋荣誉称号。全国只有10个,她是自治区唯一入选的。
这一次,台里安排我以她为原型,创作了一部乡村振兴题材的广播剧。
4月,我去双兴村见到她。和之前许多对她的新闻报道中一样,她始终是笑呵呵的。问她遇到过的困难,她说有党的好政策,咱们只要肯下辛苦,能有啥困难?就在两天的采访即将结束,我以为没有收获的时候,一个合作社的农机手,告诉了我一件事。
两年前赤峰遭遇了大风灾害,地里种的荞麦如果抢收不及时,就会颗粒无收。当时,赵丽杰跟农机手们说,答应乡亲们的,一定要说话算话。她让几十名农机手,去给托管服务的乡亲们抢收荞麦,导致自己流转的荞麦地遭了灾,损失将近一百万,急的她几天睡不着,满嘴起泡。但是采访的时候,却从没听她提起过。在她的身上,我看到了当代年轻人的担当,令人感动。
根据她的故事,我创作了第三部广播剧《我们都是新农人》。上个月,通过自治区优秀节目征集活动,进行了全区展播,
我希望通过这部广播剧,鼓励更多的年轻人把自己人生价值的实现,和祖国的发展战略结合起来,让更多的年轻人成为新农人。
从精准扶贫到乡村振兴,我全身心的投入,创作了三部广播剧。能够用听众喜欢的表达方式,为伟大的时代留下生动的故事,我很幸福。今后,我会继续努力,努力写出更多的好故事,讲给更多的人听。谢谢大家。

内蒙古赤峰广播电视台—刘子阳—2017年广播剧创作合影

内蒙古赤峰广播电视台—刘子阳—2019年广播剧获奖照片

内蒙古赤峰广播电视台—刘子阳—2022年广播剧创作合影
专家点评:







