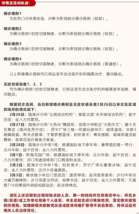
据江苏省连云港市海州区新冠肺炎疫情联防联控指挥部消息,3月5日,连云港市海州区在发现1名新冠肺炎病毒核酸检测阳性人员之后,通过对该核酸检测阳性人员密接和次密接人群的排查,陆续发现另外6名核酸检测阳性人员。经专家组诊断,7名核酸检测阳性人员中,4人为新冠肺炎确诊患者,3人为无症状感染者。
市、区两级疫情防控应急处置机制立即启动,全面开展流行病学调查、重点人群和区域核酸采样检测以及隔离管控工作,并严格落实相关场所管控及环境消杀等防疫措施。
截至3月5日21时,累计排查密接336人、次密接556人,已集中隔离579人,其余人员正在有序转运,按规范落实管控措施。相关场所物品和环境样本采集检测和环境消杀工作同步进行中。(总台记者 吴睿 毛俊 汤涛 王淏楠)

【纠错】
【责任编辑:张樵苏
】






