9月12日,2025中国・海淀高价值专利培育大赛(以下简称 "海高赛")决赛暨颁奖典礼在第十四届中国知识产权年会上圆满收官。本届大赛由海淀区人民政府指导、海淀区市场监督管理局(区知识产权局)主办、知识产权出版社有限责任公司承办,经过海选和决赛阶段的比拼,16家单位分获一二三等奖和最具潜力奖,16家单位摘得优胜奖,彰显了高价值专利培育的蓬勃动能。
海高赛自2018年启动以来已连续成功举办八届。本届赛事吸引了来自北京、山东、浙江、广东、安徽、江苏、河北、四川、广西、黑龙江、湖北、湖南、吉林、山西、上海、天津等省份的报名项目150余个,覆盖人工智能、新一代信息技术、高端装备制造、生物医药等高精尖行业领域。与往届相比,今年更侧重征集有产业化需求的高价值专利培育项目,通过赛事搭建起经验交流、资源对接的桥梁,加速专利价值转化,为优质科创项目插上腾飞翅膀。
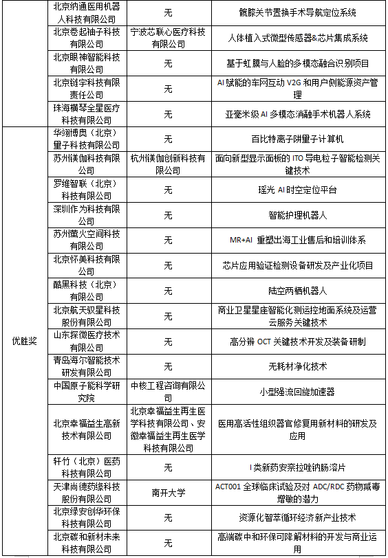
决赛现场,16个入围决赛的项目经过项目展示、创新路演、专利导航、评委提问、总结陈述等多轮比拼,最终,一等奖由北京术锐机器人股份有限公司的参赛项目单孔手术机器人系统斩获;华驰动能(北京)科技有限公司和北京极智嘉科技股份有限公司的参赛项目荣获二等奖;中科加禾(北京)科技有限公司等5家单位的参赛项目摘得三等奖。此外,中国科学院力学研究所等8家单位的参赛项目获最具潜力奖;酷黑科技(北京)有限公司等16家单位的参赛项目获评优胜 奖。

图为一等奖颁奖仪式

图为二等奖颁奖仪式
八年来,海高赛累计收到全国20多个省份的850多个优秀项目报名参赛,入围决赛项目涉及高价值专利7364件,PCT国际专利申请1000件,参与制定国际标准10项、国家标准152项,带动知识产权质押融资超3.3亿元,引发主流媒体200多次关注报道。在本届海高赛的颁奖典礼上,北京银行北京分行和北京农商银行分别向海高赛参赛团队提供5亿元的意向性授信额度。

图为北京银行、北京农商行与海高赛组委会授信签约仪式
谈到海高赛的品牌影响力,与会专家和参赛团队一致表示,海高赛品牌影响力持续攀升,不仅帮助培育出一批支撑产业发展、深受资本青睐的高价值专利,还成为企业展示品牌、拓宽融资渠道、推动知识产权转化实施的重要平台,也是海淀区引领知识产权价值导向、普及知识产权文化理念的核心阵地之一。
海淀区市场监管局(区知识产权局)将以国家知识产权保护高地和国家知识产权强市示范城市建设为契机,持续推动高价值专利培育与转化运用,激发创新主体活力,加速科技成果转化,为海淀区建设世界领先科技园区贡献力量。
中国专利保护协会副会长兼秘书长雷筱云,知识产权出版社有限责任公司党委书记、董事长刘超,知识产权出版社有限责任公司党委副书记、副总经理李程,北京市知识产权局运用促进处处长徐海龙,海淀区市场监管局副局长、知识产权局局长张芳英等领导出席活动。






