云贵菜最初作为地域美食走红,如今已突破区域边界,进入全国化和多样化发展阶段。据红餐大数据,2024年中式正餐云贵菜市场规模预计达到340亿元,同比增长6.9%,增速高于中式正餐整体水平。截至2025年8月,中式正餐云贵菜门店数已突破4.2万家。
在云贵菜的持续出圈中,红餐产业研究院发现,抖音平台在其中起了重要的作用。无论是2023年贵州酸汤的走红,还是2024年云贵特色食材、特色菜品的持续火爆,背后都离不开抖音的身影。巨量算数显示,目前,云贵美食话题播放量已破百亿,相关短视频年点赞量与年直播观看量均超亿次。在此背景下,越来越多的云贵菜品牌开始注重在抖音平台上的运营,通过线上线下的闭环,迎来了新的增量。
那么,当下云贵菜的发展现状如何?呈现了哪些发展趋势?又有哪些新的破局思路?为了探寻这些问题,抖音生活服务与红餐产业研究院联合发布了《云贵菜发展报告2025》。
云贵菜突围而出,成为夏日餐饮爆发点
云贵菜,即云南菜与贵州菜,是我国菜系中具有鲜明民族特色的一个地方性菜系。本报告从云贵菜正餐赛道的角度进行研究,研究范畴包括中式正餐云贵菜、云贵火锅以及云贵Bistro等融合菜系。
近年来,云贵菜的市场规模和门店数均处于明显的上升态势。红餐大数据显示,中式正餐云贵菜市场规模从2023年的318亿元增长至2025年的360亿元。截至2025年8月,全国云贵菜门店数已突破4.2万家,同期连锁化率亦持续上升。

与此同时,云贵菜被进一步挖掘,各细分赛道均涌现一批代表性品牌,例如,黔家婆、黔夺夺等贵州酸汤品牌,滇翁、滇牛等酸菜牛肉火锅品牌,Ameigo梅果、山野板扎、野果yeego等Bistro品牌,芸山季等山野火锅品牌,以及凉都青瓦房等贵州烙锅品牌等。
热度破百亿,云贵菜在抖音上破圈走红
2023年,贵州酸汤作为云贵美食代表,率先在抖音上走红,随后热度持续扩散,带动越来越多的云贵特色食材和菜品相继破圈。
抖音平台显示,截至2025年7月,云南美食和贵州美食抖音话题播放量均破百亿,云贵菜和云南火锅相关的抖音短视频年累计点赞量和直播年累计观看人次均破亿次,云贵美食Vlog&攻略等相关视频内容也受到用户青睐。

随着云贵菜的持续破圈,云贵旅游热度也同步高涨,进而加速了云贵美食的传播,实现“美景美食互为引流,体验消费深度融合”。
巨量算数显示,截至2025年8月,抖音平台“云南旅游”“贵州旅游”话题的视频播放量分别达到134.6亿次、92.4亿次。抖音生活服务基于流量的引导与活动的引爆,对推升云贵地区和云贵美食的热度和成交,也有较强的带动作用。

从热度到生意,抖音成为云贵菜商家增长破局点
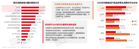
平台的发展推动消费者餐饮决策路径发生变化,一方面,由于短视频可以直观地展现食材的新鲜、烹饪的烟火气、菜品的卖相以及地域美食的特色,更能引起消费者的兴趣和食欲,因此,短视频和达人探店已成为消费者最感兴趣的餐饮营销方式。另一方面,抖音也成为消费者认知中兼具种草和成交的主要平台,越来越多的消费者在刷短视频的过程中直接下单,完成闭环。

虽然云贵菜发展态势较好,但随着竞品门店增多、餐饮人均消费金额下行,商家面临的市场压力和同质化竞争压力越来越大。
在这样的背景下,为了获取增量,越来越多的商家进驻抖音。其中,云贵菜相关进驻商家数同比增长超过50%。同时,商家也越来越注重抖音上的运营,积极探索和发布各类短视频,积极开播,配合达人探店,以形成矩阵式传播,并且积极上架商品。抖音数据显示,抖音上云南火锅和云贵菜的在售商品数和动销商品数同比增长均超过100%,相关商家年直播场次超过22万场。

相较于其他地方菜系,抖音上云贵菜的生意机会空间更大。一方面,无论是热度还是成交,云贵菜菜系和云贵火锅在抖音上都呈现高速增长的态势,日均订单量同比高双位数增长;另一方面,横向对比不同菜系的进驻商家数和动销商品数的增速,云贵菜和云贵火锅增速均处于最高一档,比其他大部分菜系要高。因此,对商家来说,抓住抖音平台红利已成为云贵菜商家增长破局的主要路径之一。

乘云贵之风,品牌可深挖细分赛道的五大机遇
近年来,在消费需求分层、文化认同深化与平台赋能等多重因素影响下,云贵菜赛道正从规模扩张转向精细化运营,围绕着地域、情绪、文化、菜品、口味五大趋势方向创新发展,细分赛道生意机会持续涌现,为商家提供多维度的差异化破局路径。
地域趋势:云贵菜火出西南,区域分轨走向K型分化
红餐大数据显示,西南地区云贵菜门店数的占比从2024年的接近50%下降至2025年的近40%,与此同时,一线和三、四线城市门店数占比上升,这表明越来越多的云贵菜品牌正在全国各地发展,云贵菜呈现明显的K型分化的发展趋势。

但一线和三、四线城市主要驱动的云贵餐饮门店模式并不一样。
例如,一线城市云贵菜餐饮门店模式以“鲜”“精”“韵”实现相对较高价格带的定位,即通过菜品和场景精致化(精)、食材极致新鲜(鲜),结合民族元素和非遗特色(韵),重塑典雅调性与高价值感,实现100+元的人均消费金额。
一线城市云贵菜餐饮其目标消费者消费能力高,以商务宴请、亲友聚会需求为主,但群体分布较为分散,触达难度较大。抖音具备精准人群定向能力,商家通过平台可以针对性向目标消费者群体进行触达传播,并结合平台在高清视频、专业直播方面的内容承载能力,输出高品质内容,传递品牌调性和文化内涵,从而让更多目标消费者群体到店消费。

而三、四线城市的消费者则更注重“日常化、接地气”的就餐体验,对价格敏感度相对较高,再加上消费者对“烟火气”追求日益提升,推动了云贵小炒在三、四线城市的发展。例如,宣威山野人家、茄子恰恰等云贵小炒品牌顺应消费者对烟火气的需求,以性价比定位为主,扎根社区、街边店,覆盖家庭聚餐、朋友小聚等高频需求,以菜品现炒以及民族特色等打造差异化,颇受市场青睐。
抖音生活服务具有强大本地化属性,通过与地方政府联动,将商家与地区需求、节庆活动连接,有效拓展云贵小炒的市场空间。云贵小炒商家也积极参与相关活动,既激活本地社区基本盘,也吸引更多外地消费者到店消费。

情绪趋势:年轻人越来越注重“食味之外”的情绪价值,“漂亮饭”热度接近17亿,Bistro赛道快速扩容
随着年轻人对情绪价值与体验感的追求持续升级,“高颜值出片场景+自我品味展示”已成为年轻消费者的重要诉求,这推动了“漂亮饭”相关话题热度的飙升。巨量算数显示,截至2025年7月,抖音平台“漂亮饭”相关话题播放量超17.3亿次。
对此,一部分云贵Bistro品牌通过精致化菜品、高颜值餐厅设计和沉浸式场景氛围成就“漂亮饭”,满足年轻人的出片需求,相关话题在抖音掀起社交分享热潮。红餐大数据显示,2024年以来,Ameigo梅果、山野板扎等不少云贵Bistro品牌门店数也进入快速增长态势,这类场景化消费已成为云贵菜的新增长点。

不过,Bistro品牌在品牌名、菜品、口味、格调、装修等方面存在一定的同质化问题。因此,不少商家通过抖音达人矩阵和话题运营等矩阵式传播放大品牌声量,率先占据消费者心智,并且结合团购套餐在触发消费者情绪的同时实现成交,缩短情绪消费路径,提升复购率。
文化趋势:年轻人对东方文化、民族文化的热忱,促使云贵菜向“民族餐饮+民族文化体验”的方向发展
近年来年轻人对东方文化和民族文化的认同感不断增强,促使云贵菜向“民族餐饮+民族文化体验”的方向发展。在此趋势下,不仅贵州烙锅、现舂野果火锅、夺夺粉等云贵本土吃法不断被挖掘带火,扎雅土司庄园、云上盛宴·丽江长街等带有云贵本土民族氛围的餐厅也相继出圈。
越来越多的商家利用抖音强大的内容呈现能力传播民族文化内容,打造品牌的民族符号标签和“文化秀场”的新餐饮定位,并且与消费者建立强连接,结合线上线下的运营和活动策划,吸引越来越多的异地消费者到店体验。
菜品趋势:当代年轻人的探索感、冒险感和社交感,驱动云贵猎奇菜品火出圈
在尝鲜趋势下,大量云贵特色食材、山野食材被挖掘,抖音玩法日渐多样,相关食材热度持续高涨。比如挑战吃见手青、虫子宴、“云南十大暗黑料理”等,冒险感十足;比如折耳根已经从折耳根牛肉发展到折耳根冰淇淋、折耳根拿铁等“新奇搭配”,各种猎奇食材和玩法层出不穷。
一方面,年轻人对食材兴趣度高,在尝鲜过程中探索感、冒险感满满,尝鲜后成就感高。再加上云贵食材热度高,年轻人将过程记录下来并展示,收获的点赞往往能带来更高的成就感,因此年轻人更愿意去尝鲜。另一方面,抖音通过短视频的方式更直观地展示食材,画面冲击力强、沉浸度高,进一步推动了年轻人去尝试食材。
而短视频和直播的呈现方式更易强化食材的冲击感,放大话题性,放大爆点,引发大量关注和讨论。同时也能突出食材的山野感,让用户有“身临其境”的体验,产生尝试的冲动。在平台流量引导的助力下,商家食材相关产品的爆发力更强,成功率更高,有助云贵菜品牌更有效地打造爆款产品。
因此,越来越多的商家推出食材相关菜品,比如直接将折耳根、山野菌菇、春笋、姜柄瓜等当地食材作为火锅配菜,又或者将这些菜品与其他食材相融合,如黑松露和牛丸、羊肚菌啵啵鱼豆花、黑松露虾仁腊香煲仔饭等。同时,商家也积极利用平台放大猎奇菜品的差异化优势,推动爆品出圈。
口味趋势:年轻人酷爱酸辣的“爽感”,“酸汤煮万物”成为趋势
云贵酸汤的“酸爽感”兼具成瘾性和差异化,促使云贵酸汤热度持续上升,不少火锅品牌如海底捞、巴奴毛肚火锅、朱光玉火锅馆等均推出酸汤锅底,而黔家婆、黔夺夺、滇翁等云贵酸汤火锅专门品牌也处于门店持续扩张的态势。
如今,在消费者多样性需求推动下,抖音平台用户的酸汤玩法不断增多,商家也积极顺应趋势扩展酸汤的应用场景,诞生了诸如酸汤猪脚、酸汤水饺、酸汤粉面、酸汤牛蛙等不同形式的“酸汤+”,这使得酸汤从单一的新品口味逐步发展成为餐饮门店的“标配”口味。越来越多的菜品结合酸汤进行创新,“酸汤+”成为新趋势,进而推动酸汤赛道的二次增长。

酸汤火锅作为最早破圈的云贵细分赛道,其品牌竞争和产品同质化压力较大,因此商家更注重线上营销和挖掘细分差异化机会。抖音上“酸汤+”玩法多样,层出不穷的素材和有意思的点子能够给品牌提供更多灵感,同时其热度和趋势又帮助商家识别和筛选出有机会的方向,从而提升差异化的成功率
通过研究2025年云贵菜的发展情况,不难看出社交媒体平台对云贵菜发展的重要性越来越高。对消费者而言,社交媒体平台以沉浸式内容打破地域认知壁垒,推动云贵菜从小众地域美食转变为全国风靡美食;对商家而言,社交媒体平台的技术工具与流量红利显著降低传播门槛,能够有效获取增量生意,实现增量突破。
展望未来,云贵菜将呈现三大发展方向:更深地挖掘地域民族特色,并实现强绑定;以创新拓展菜品应用场景,实现差异化;更注重社交媒体平台的传播和运营,以实现增量突破。




