
新华网北京1月20日电 题:给装修款上把“安全锁”
新华网记者李连章 高方圆
2025年12月底,全国多家头部家装企业密集推出“资金存管”业务,在行业掀起了一股加强资金安全的新风。
资金存管模式在互联网金融、证券交易、在线支付、房产交易等多个领域被广泛应用,以“有效降低资金挪用风险,提升交易透明度”被大家熟知,但在家装业务中,却是新生事物。
家装资金存管顺势而生
中国消费者协会数据显示,2024年房屋装修及物业服务类投诉量达21216件,其中资金挪用、卷款跑路、增项加价等问题突出。
在这样的背景下,头部装企开始尝试推出资金存管服务,以应对家装“预付费”模式盛行下存在的行业痛点,更大程度获取消费者的信任。

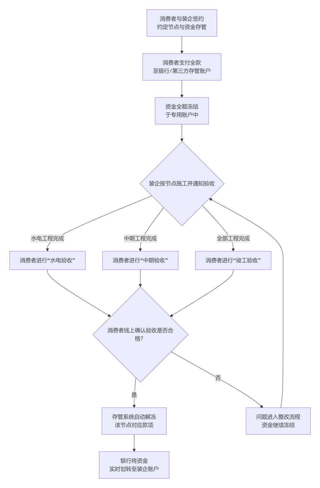
资金存管业务操作示意图
记者发现,当前装企推出的资金存管业务,在操作流程上虽略有不同,但基本都按照“水电验收→中期验收→竣工交付”等节点,经消费者验收后付款的机制执行,不同装企在合作平台、节点设置和付款比例等细节上有所区别。
今朝装饰集团总经理戴仙艳介绍:“我们选择与支付宝平台合作,客户只需要在支付宝上开通一个自己的资金存管账户,把钱打进去,每一个节点客户确认验收后,钱才从自己的资金存管账户划转到装修公司的账户,主动权交还给了客户自己。”
“一起装修网与兴业银行北京分行合作,推出家装资金存管服务,依托‘银行存管+节点验收+专款专用’机制,重塑家装资金支付逻辑,将支付主导权交还消费者,破解行业长期存在的资金安全痛点。”一起装修网副总裁胡正强接受采访时称。
“这种机制,将资金解冻权交由客户,保障了用户的资金安全与消费权益。”贝壳整装品质与策略中心业务策略部负责人王金鹏介绍,“目前已有超92%的客户选择了资金存管服务。”
中装协住宅产业分会秘书长胡亚南认为,“相比之前的‘预付费’模式,资金存管模式引入了独立第三方作为资金监管者,实现了‘钱款分离、按节点拨付’的制度创新,在资金安全方面让消费者有了更多的保障与主动权。”
在选择资金存管业务时,北京市消费者协会提醒消费者,“银行存管、第三方支付平台托管、企业自建账户监管”的核心差异,在于“资金由谁实际控制”以及“受何种监管约束”。银行存管是安全性相对最高的,第三方支付平台托管的安全性主要依赖支付机构的运营资质与合规管理水平,而企业自建账户监管资金并未实现真正隔离,存在一定的被挪用风险。
“在选择资金存管的银行或平台时,消费者需重点关注‘核实基础资质、查验支付许可、确认协议备案、明确划转机制’四大‘硬指标’。”北京市消费者协会相关负责人建议。
能否成为行业标配
对于头部装企而言,资金存管是吸引客户、提高市场份额的一种手段。
王金鹏认为,这一模式正在倒逼行业发生“价格透明化”与“服务标准化”的变革,“过去靠‘嘴甜’签单,现在得靠‘口碑’生存。”
“目前各家装企都在摸索,下决心的不多,但从行业发展趋势来看,资金存管有望成为家装市场的标配。”胡正强分析。
戴仙艳则认为,资金存管能建立“服务得到奖赏”的闭环,倒逼企业做好工艺和服务升级,让客户满意及时交款,增加现金流速,保障企业安全运转。
但对中小装企而言,资金存管则存在一些挑战。
“以前签了合同,80-90%的钱到账,但现在这部分钱都不能动,要先打到监管账户上。装修工期一般在2-3个月,按常规分批支付流程推演,会在第三方账户存管大约一个月营业额的现金,这对装企现金流有一定压力。例如,一起装修网走通资金存管流程后,预计会有1-1.5亿资金在存管第三方账户。”胡正强介绍。
部分家装企业反映,垫资带来的现金流压力在短期难以适应,对于资金存管业务,仍处于观望状态。
在国际上,美国实行“托管账户+保险”双保险体系,以制度约束与市场化风险分担形成闭环;日本则推行“住宅品质保证法”体系,通过10年期瑕疵担保保险与第三方验收机构,实现长周期质保与专业监管并重。这些发达国家的国际经验,都可以为我国的家装资金存管实践提供借鉴。
如何上好这把“安全锁”
“资金存管模式的落地,关键在于建立一套公开透明、可量化执行的标准体系。否则,‘节点验收由谁判定?拨付比例如何设定?’等操作性问题将使存管服务沦为空中楼阁。”胡亚南提出,行业协会应该制定监管框架与相关标准,通过竞争优化平台的服务质量、对参与存管的企业给予信用加分、政策倾斜等多项举措,促进资金存管模式在更多企业“落地生花”。
在中国室内装饰协会常务理事许国忠看来,当前的资金存管业务,在判定交付标准、分节点确认装修款划拨等方面,还是依赖消费者的专业性,对消费者来说还不是真正地拥有“自主权”。
对此,北京泽亨律师事务所创始合伙人、副主任李红枝建议,消费者在与装企签订合同时应当尽量明确各个付款节点的验收标准与流程,并写明争议如何解决,以推动资金存管模式的顺利进行。
当前的家装资金存管还存在一些标准不明确等问题,推广普及之路仍存有阻力。有业内人士称:“这步棋算是给行业趟出了一条‘靠谱路’的雏形,但能不能走稳,最终还得看业主的实际体验,毕竟满意交付才是硬道理。”
尽管资金存管模式从制度层面降低了消费者的资金风险,但并非解决所有家装问题的“万能钥匙”。
但正如许国忠所期待的:“当老百姓每一分装修款都花得明明白白,当‘拎包入住’不再是奢望,这个行业才能真正赢得人心。”











