为加强儿童青少年脊柱弯曲异常防控工作,国家卫生健康委疾控局组织编写了《儿童青少年脊柱弯曲异常防控技术指南》(以下简称《指南》),以指导规范、科学地开展儿童青少年脊柱弯曲异常流行病学调查、筛查及防控工作。
一、适用范围
本《指南》适用于指导儿童青少年脊柱弯曲异常的筛查、监测和防控工作,目标读者为省、市、县各级儿童青少年脊柱弯曲异常防控人员。
二、基本概念和分类
(一)基本概念。
1.脊柱弯曲异常(Spinal Curvature Abnormality):脊柱弯曲形态超出了正常生理弯曲范围,主要包含脊柱侧弯和脊柱前后弯曲异常。
2.脊柱侧弯(Scoliosis):指脊柱在冠状面上一个或多个节段椎体偏离身体中线向侧方形成弯曲,多伴有椎体的旋转和矢状面上后凸或前凸增加或减少、肋骨和骨盆的旋转倾斜畸形以及椎旁的韧带肌肉异常,是一种脊柱的三维结构畸形。它以外观异常为主要早期临床表现,随着畸形的进展,身体躯干失平衡、背部疼痛等临床症状逐渐产生。国际脊柱侧凸研究学会对其量化,采用Cobb法评估标准站立拍摄的全脊柱正位“X”光片,通常将Cobb角≥10°定义为脊柱侧弯。其中以特发性脊柱侧弯最为常见,好发于10~16岁的青少年,以女性多见,青春期生长高峰期容易进展。
3.脊柱前后弯曲异常(Sagittal spinal abnormality):从侧面观,脊柱存在颈曲、胸曲、腰曲和骶曲四个生理性弯曲,并处于整体平衡状态,其中颈曲和腰曲向前,胸曲和骶曲向后。当脊柱矢状面局部弯曲和整体形态超过生理范围,即可视为脊柱前后弯曲异常。
4.姿态不良(Incorrect Posture):正确的身体姿态是指身体在直立或坐姿状态下可以长期保持稳定状态,且能维持各组织器官的正常功能,各关节、韧带、肌肉处于适当紧张程度的一种正常身体状态。偏离正确身体姿态的状态均为姿态不良。姿态不良通常表现为Cobb角<10°的脊柱侧向弯曲、颈椎前倾、圆肩、含背、哈腰、骨盆前倾、骨盆后倾等。
5. Cobb角:评估脊柱侧弯严重程度的重要指标,一般角度越大代表着侧弯越严重,其测量是在全脊柱正位“X”光片上,通过选择弯曲两端最倾斜的椎体(即上、下端椎体),沿其上下终板做平行线,这两条线所形成的夹角称为Cobb角。
6.躯干旋转角度(Angle of Trunk Rotation,ATR):是评估椎体旋转及一侧肋骨抬起畸形程度的重要参数,需在前屈试验下借助躯干旋转测量仪进行量化。ATR的大小与脊柱侧弯的严重程度呈正相关。
(二)分类。
本《指南》涉及的脊柱弯曲异常主要分为脊柱侧弯和脊柱前后弯曲异常。
1.脊柱侧弯。
主要分为非结构性脊柱侧弯和结构性脊柱侧弯。
(1)非结构性脊柱侧弯。
非结构性脊柱侧弯是指某些原因引起的暂时性侧弯,一旦原因去除,即可恢复正常。一般该人群在平卧时侧弯常可自行消失,拍摄“X”光片,脊柱骨性结构均为正常。如姿势性脊柱侧弯、疼痛性脊柱侧弯等。
(2)结构性脊柱侧弯。
结构性脊柱侧弯常为真正的脊柱侧弯。按病因学分类,通常分为特发性脊柱侧弯和其他类型脊柱侧弯。
①特发性脊柱侧弯。
特发性脊柱侧弯发病原因不明,为儿童青少年脊柱侧弯中最常见的类型,占比约75~80%,以青春期女性为主。特发性脊柱侧弯依据年龄分为:婴儿型:0~3岁;少儿型:4~9岁;青少年型:10~18岁。其中青少年型特发性脊柱侧弯最为常见,占特发性脊柱侧弯约70~90%。
②其他类型脊柱侧弯。
先天性脊柱侧弯、神经肌肉型脊柱侧弯和综合征型脊柱侧弯等。
2.脊柱前后弯曲异常。
本《指南》涉及的脊柱前后弯曲异常按形态表现主要分为脊柱前凸异常和脊柱后凸异常。根据脊柱结构是否改变分为非结构性和结构性脊柱前后弯曲异常。
(1)非结构性脊柱前后弯曲异常。
通常为可逆性的,通过姿势调整即可恢复至生理性范围,如姿势性驼背和姿势性腰椎前凸过大。
(2)结构性脊柱前后弯曲异常。
结构性脊柱前后弯曲异常的畸形程度相对严重、僵硬,通过姿势矫正很难恢复到正常范围,如休门氏病、创伤性或结核性脊柱后凸畸形。
三、综合防控措施
(一)定期开展学生脊柱弯曲异常筛查。
将脊柱弯曲异常筛查项目纳入每学年或新生入学体检内容,做好儿童青少年脊柱健康监测工作,早期发现影响儿童青少年脊柱健康的高危因素,及时转诊与及早矫治,保护和促进儿童青少年脊柱的正常发育。针对脊柱弯曲异常患病率较高的中小学校的学生,开展常规的专业化脊柱弯曲异常学校筛查,按照脊柱弯曲异常专业筛查要求,定期(按年度)由专业医护人员负责筛查。对于早期发现可疑脊柱弯曲异常的儿童青少年,及时转诊与尽早矫治。筛查工作可参照附件《脊柱弯曲异常筛查技术要点》实施。
(二)将脊柱弯曲异常筛查结果纳入学生健康档案。
在学生年度体检表中设计脊柱健康监测栏目,规范化记录筛查内容,确保一人一档,随学籍变化实时转移,小学、中学学生脊柱筛查结果可衔接,如《脊柱弯曲异常筛查结果记录表》(见附件表3),并将脊柱弯曲异常筛查结果纳入学生健康档案,动态监测学生脊柱健康状况。及时分析儿童青少年脊柱健康状况,早期筛查发现脊柱弯曲异常,动态观察儿童青少年不同时期的脊柱弯曲异常的进展变化情况,针对进展性脊柱弯曲异常,积极制定干预措施,努力减少严重脊柱弯曲异常的出现。对于一些欠发达或相对边远的地区可推广以家庭、学校为主的初筛,并建立脊柱健康防控平台提供在线问诊咨询,扩大并提高脊柱健康防控的覆盖范围和服务能力。
(三)促进健康生活方式的养成。
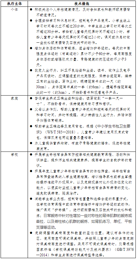
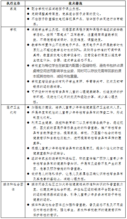
学生本人应积极培养“每个人是自己健康第一责任人”的意识,主动学习掌握脊柱健康知识和技能;家庭和学校依据国家相关政策和标准要求,减轻学生学业负担,根据儿童青少年生长情况,定期调整课桌椅高度和教室的座位位置,强化户外活动和体育锻炼,培养和督促儿童青少年养成健康的生活方式,使其建立保护脊柱的良好行为。

(四)加强科普宣教,建设护脊友好环境。
个体、家庭、学校、医疗卫生机构、媒体和其他社会团体等各界力量要主动参与建设有利于学生脊柱健康的社会环境。家庭和学校依据国家相关政策和标准要求,减轻学生学业负担,创造友好护脊环境;医疗卫生机构积极推广和普及脊柱弯曲异常的筛查技能;媒体和社区加大相关标准和知识宣传力度,创建支持性社会环境。

(五)创建科学规范的干预与矫正技术。
在完成脊柱弯曲异常筛查以及监测等工作后,还需对发现的儿童青少年脊柱弯曲异常和姿态不良问题进行精准管理和科学矫治。对脊柱正常者,创建有利于脊柱健康的环境,积极开展一些脊柱核心肌群锻炼的护脊运动或动作,并针对目前儿童青少年的学习、生活特点,适当增加一些颈胸腰背肌的锻炼、放松及牵伸动作;对姿态异常者,建议其改变不良姿态和高危行为(如长期偏侧运动),并在护脊运动的基础上,指导学校校医、老师或家长进行长期监测(每个月可拍摄背部外观照片进行躯干异常体征对照,加重者及时复诊),必要时可在专业医护人员的指导下利用一些辅具维持正常姿态;对于筛查为疑似脊柱弯曲异常的儿童,正确指引至专业医疗机构进行进一步确诊和治疗,按照严重程度、变化风险、病理生理等情况,选择合适的治疗方案(如物理训练、脊柱弯曲异常矫正体操、佩戴支具、手术治疗等),遵医嘱定期复诊,及时调整治疗方案。
(六)创建良好政策环境、工作机制和防控平台。
推广使用儿童青少年相关脊柱健康的防控指南、标准和政策规范,引导医疗卫生机构、学校、家庭及媒体关注及推动脊柱健康的科普及防控工作。
形成家庭、学校、社会、医疗卫生机构、政府相关部门一体的联防联控网络,创建脊柱弯曲异常防控平台,整合科普宣教、预防、筛查、就诊咨询等信息资源,提供科学、规范的脊柱健康科普及防控信息,实现优质资源共享,确保儿童青少年脊柱健康三级防控措施落实到位。


