近日,北京协和医院血管外科副主任刘暴团队联合北京华大生命科学研究院团队在Nature子刊Nature Cardiovascular Research上发表研究成果,首次揭开了人类动脉粥样硬化斑块中三级淋巴器官(PTLOs)的神秘面纱,阐明了斑块中三级淋巴器官的特征、功能和临床意义,为该类心血管疾病的防治开辟了全新的研究视角。研究发现,三级淋巴器官的存在与患者是否出现脑卒中等症状密切相关,是症状性颈动脉狭窄的独立风险因素。该论文也被选为期刊当月的封面论文。本研究得到了国家自然科学基金、北京自然科学基金和中央高水平医院临床科研专项等的支持。

![]()
动脉粥样硬化是血管内脂质沉积形成的斑块。既往研究显示,动脉粥样硬化斑块会表现出慢性炎症特征,巨噬细胞、B细胞和平滑肌细胞等在斑块中活跃,但炎症在动脉壁中的发生发展机制仍是未解之谜。
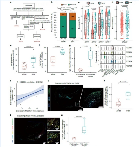
为全面解析动脉粥样硬化斑块的细胞组成和空间结构,研究人员对149例颈动脉斑块患者的样本进行分析,借助单细胞RNA测序和空间转录组测序技术,构建了斑块的“细胞地图”。通过系统分析,团队首次在人类颈动脉粥样硬化斑块中鉴定出三级淋巴器官的存在。
不同于胸腺、骨髓等构成的一级淋巴器官,以及脾、淋巴结等构成的二级淋巴器官,三级淋巴器官后天产生于非淋巴组织中,聚集了大量B细胞、浆细胞等免疫细胞,常见于自身免疫性疾病、慢性感染、癌症所致的慢性炎症组织中。
研究者观察到,斑块中三级淋巴器官结构中的B细胞会分化为浆细胞,并分泌IgG抗体。当IgG抗体激活巨噬细胞释放炎症因子时,斑块会变得不稳定,斑块破裂的风险将随之增加。
临床统计结果与本研究结论高度吻合,对于斑块内存在三级淋巴器官的患者,其脑血管事件(如中风)风险是无三级淋巴器官患者的3.5倍。
本研究首次揭示了三级淋巴器官作为颈动脉粥样硬化症状的独立风险因素,有望成为预测动脉斑块稳定性的新指标。研究提示,研发IgG抗体的靶向药物以减少其过度分泌,可增加斑块的稳定性。
研究者还观察到,斑块中的成纤维细胞样平滑肌细胞有聚集B细胞的作用,抑制此类细胞的分子通路可延缓三级淋巴器官形成。三级淋巴器官中富集的B细胞除了来自血液之外,还有一部分来自血管周围的脂肪组织,这也为进一步探究肥胖与动脉粥样硬化之间的关联提供了全新视角。
刘暴表示,随着对三级淋巴器官研究的进一步深入,未来或能实现从“被动治疗”到“主动预防”的转变,为全球数亿动脉粥样硬化患者带来新希望。专家提醒,对于公众而言,特别是高血压、糖尿病、肥胖、吸烟等高危人群,定期体检(如颈动脉超声、血脂检测)尤为重要;同时应尽快调整生活方式,减脂、控糖、戒烟,减少血管周围脂肪组织的异常增生,减少B细胞富集,降低斑块破裂风险。一旦出现短暂性视力模糊、肢体麻木等“小中风”症状,应立即就医。(文/干玎竹 陈恔)




