9月27日,广州医科大学刘金保教授和王金恒教授、美国德克萨斯大学西南医学中心的Daolin Tang教授作为共同通讯作者,广州医科大学陈锡博士和陈鑫副研究员作为共同第一作者在Nature Communications在线发表题为“甘露特钠 prevents severe acute pancreatitis by remodeling the microbiota-metabolic-immune axis”的研究性论文。该研究在重症急性胰腺炎小鼠模型中发现甘露特钠可通过重塑肠道菌群-代谢-免疫轴阻断急性胰腺炎重症化。
首先,研究者通过实验发现甘露特钠可减轻重症急性胰腺炎(图1)。研究者分了五组小鼠,分别是对照组,建模组,以及低中高剂量甘露特钠(即100/200/400mg/kg的甘露特钠)干预组。结果发现,甘露特钠能降低SAP的相关指标,如血清促炎因子IL-8和IL-6,胰腺的组织病理学评分,胰腺的纤维化,胰腺IL-6含量;同时,甘露特钠能降低血清脂肪酶和淀粉酶水平;另外,甘露特钠能降低胰腺中中性粒细胞标志物MPO,巨噬细胞标志物CD68以及M1促炎型巨噬细胞标志物CD86,增加胰腺中M2抗炎型巨噬细胞标志物CD206。

图1.甘露特钠减轻小鼠SAP的严重程度(图源:Nature Communications)
然后,研究者确认了甘露特钠能够调节SAP中肠道微生物丰富度和群落结构(图2)。研究者对盲肠内容物进行了16s的微生物组学分析,PCoA的降维分析结果显示,甘露特钠能使模型组的肠道微生物群落往对照组方向重塑;菌属水平分析的结果显示甘露特钠能降低蜜蜂球菌属,假单胞菌属,鞘脂单胞菌属,罗尔斯通菌属以及一种身份不明的菌属水平,同时能增加粪杆菌属水平;SAP的指标与差异菌属的相关性分析显示粪杆菌属与SAP的指标呈负相关,而其他差异菌属与SAP的指标呈正相关,提示粪杆菌属可能介导了甘露特钠的抗炎作用。在差异菌属的相关性分析中,粪杆菌属与其他差异菌属呈现负相关。接着,研究者通过设计相关实验确认了“甘露特钠所影响的肠道菌群”移植可减轻SAP以及甘露特钠减轻SAP依赖于肠道菌群。
图2. 甘露特钠调节SAP中肠道微生物丰富度和群落结构(图源:NatureCommunications)
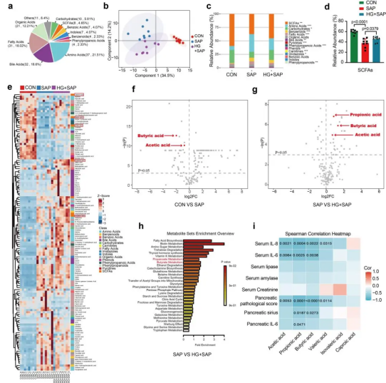
接着,研究者确认了甘露特钠可调节SAP的肠道菌群代谢产物(图3)。研究者对盲肠内容物进行了与肠道菌群代谢产物有关的代谢组学分析。PCA的降维分析结果显示,甘露特钠能使模型组的肠道菌群代谢物往对照组方向重塑;代谢物class水平的分析结果显示,多种代谢物在三组之间存在显著差异;进一步分析发现,甘露特钠可逆转短链脂肪酸,氨基酸,碳水化合物,脂肪酸和苯丙酸水平;在这五种差异代谢物中,短链脂肪酸的组间平均相对丰度排在第一位,提示短链脂肪酸可能在甘露特钠抗炎中发挥重要作用;接下来聚焦短链脂肪酸进行分析;代谢物火山图显示,与对照组相比,模型组的乙酸和丁酸显著减少;而与模型组相比,甘露特钠干预组的乙酸、丙酸和丁酸显著增加;研究者将差异代谢物进行了通路富集分析,结果显示:丙酸和丁酸代谢通路发生富集;在短链脂肪酸六种分类与SAP的指标的相关性分析中,研究者发现乙酸、丙酸和丁酸与SAP的指标具有较强的负相关。随后,研究者通过实验验证出丙酸和丁酸可减轻SAP。
图3. 甘露特钠调节SAP的肠道菌群代谢产物(图源:Nature Communications)
随后,研究者确认了甘露特钠可减轻SAP诱导的外周免疫系统的改变(图4)。研究者对外周血免疫细胞进行了质谱流式检测。结果显示,甘露特钠可降低模型组外周血中性粒细胞的相对量,提示甘露特钠可缓解中性粒细胞的外周迁移;甘露特钠也可减轻SAP诱导的外周血T细胞的改变。此外,研究者对肠道免疫细胞也进行了质谱流式检测。结果显示,甘露特钠可增加模型组肠道M2抗炎型巨噬细胞的相对量,提示甘露特钠可促进巨噬细胞M2极化从而发挥抗炎作用。随后,研究者确认了甘露特钠介导的巨噬细胞极化是减轻SAP所必需的。
图4. 甘露特钠减轻SAP诱导的外周免疫系统的改变(图源:Nature Communications)
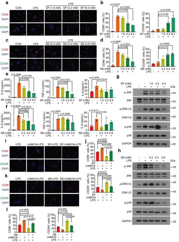
最后,研究者确认了丙酸和丁酸通过MAPK信号通路抑制巨噬细胞极化(图5)。为了进一步了解甘露特钠介导的巨噬细胞M2极化的分子机制,研究者重点研究了丙酸和丁酸在巨噬细胞极化中的作用。最初,研究者评估了它们对H2O2诱导的小鼠胰腺腺泡细胞死亡的影响,该细胞模型模拟了体内雨蛙素诱导的胰腺腺泡细胞的死亡。值得注意的是,丙酸钠和丁酸钠并没有直接抑制小鼠胰腺腺泡细胞死亡。然后研究者聚焦于丙酸钠和丁酸钠对巨噬细胞作用,结果发现丙酸钠和丁酸钠联合LPS并不影响巨噬细胞活力。然而,免疫荧光结果显示丙酸钠和丁酸钠可抑制巨噬细胞M1极化,促进巨噬细胞M2极化;ELISA结果显示丙酸钠和丁酸钠进一步减少了培基中IL-6、TNF-α和IL-8含量。然后,研究者用RNA-seq来评估丙酸钠和丁酸钠对转录组的影响。主成分分析显示,四个实验组的RNA组成有明显的聚类,表明丙酸钠和丁酸钠诱导了RNA谱的显著改变;火山图显示,丙酸钠和丁酸钠可导致大量mRNA的改变;KEGG通路富集分析显示丙酸钠和丁酸钠主要影响MAPK信号通路,提示丙酸钠和丁酸钠可能通过调节MAPK途径发挥作用。因此,研究者使用了western blot进行验证,结果显示丙酸钠和丁酸钠有效地抑制了巨噬细胞MAPK信号通路中JNK、ERK和p38的磷酸化;在回复实验中,研究者发现丙酸钠和丁酸钠对巨噬细胞M1极化的抑制作用能被p38 MAPK激动剂U46619所逆转,说明丙酸钠和丁酸钠抑制巨噬细胞M1极化依赖于MAPK信号通路。
图5. 丙酸和丁酸通过MAPK信号通路抑制巨噬细胞极化(图源:Nature Communications)
综上所述,雨蛙素和脂多糖注射后,肠道粪杆菌属减少导致代谢物丙酸和丁酸水平降低。这些注射进一步触发了炎症级联反应,其特征是巨噬细胞M1极化增强和中性粒细胞向胰腺的迁移增加。这种级联反应最终导致严重的急性胰腺炎症和并发的全身炎症反应。甘露特钠口服给药作为一种治疗干预,通过促进肠道粪杆菌属的生长,有效地恢复了肠道微生物群的平衡。同时,丙酸和丁酸的水平随之升高。这两种代谢物在抑制胰腺内巨噬细胞M1极化和减少胰腺内中性粒细胞迁移中发挥了关键作用,最终使得胰腺炎症和全身炎症得到改善。(图6)

图6. 甘露特钠治疗重症急性胰腺炎的分子机制(图源:Nature Communications)
在本研究中,研究者通过微生物组学、靶向代谢组学、质谱流式和转录组学的多组学联合分析,阐明了甘露特钠在SAP中的保护作用的机制。研究者的研究强调了靶向肠道菌群-代谢-免疫轴治疗SAP的潜力。这些发现表明,甘露特钠可能在SAP治疗中具有重要的前景。然而,本研究也存在一定的局限性。未来需要进一步研究甘露特钠如何调节肠道微生物群,特别是粪杆菌属,需要筛选出粪杆菌属的差异菌种,并确定该差异菌种是否直接吸收和利用甘露特钠。该研究受到国家自然科学基金面上项目、呼吸系统疾病国家重点实验室开放项目、广州医科大学附属第六医院开放研究基金项目等的资助。




