新华社北京6月2日电(记者公兵)中国帆船帆板运动协会2日对国家帆船帆板队巴黎奥运会参赛运动员名单进行了公示,这意味着参赛名单基本确定。
国家帆船帆板队共获得除男子ILCA7级帆船以外的其他9个小项的巴黎奥运会参赛资格。中帆协在公告中称:“根据中国帆船帆板运动协会《帆船帆板项目巴黎奥运会参赛运动员和教练员选拔办法》相关规定,拟确定国家帆船帆板队巴黎奥运会参赛运动员名单如下,现予以公示。”公示期为2024年6月2日至8日。

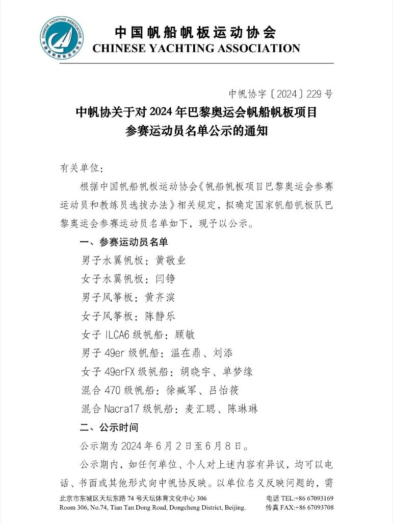
具体名单如下:
男子水翼帆板:黄敬业;
女子水翼帆板:闫铮;
男子风筝板:黄齐滨;
女子风筝板:陈静乐;
女子ILCA6级帆船:顾敏;
男子49er级帆船:温在鼎、刘添;
女子49erFX级帆船:胡晓宇、单梦缘;
混合470级帆船:徐臧军、吕怡筱;
混合Nacra17级帆船:麦汇聪、陈琳琳。
【纠错】 【责任编辑:王頔】




