热爱电竞的朋友们注意啦!
好消息!好消息!从今天开始
电子竞技也可以考级拿证了

记者从浙江省电子竞技协会获悉
《浙江省电子竞技运动员技术等级评定规范》
团体标准经专家评审通过
已在全国团体标准信息平台上发布
于4月1日起正式实施

据悉
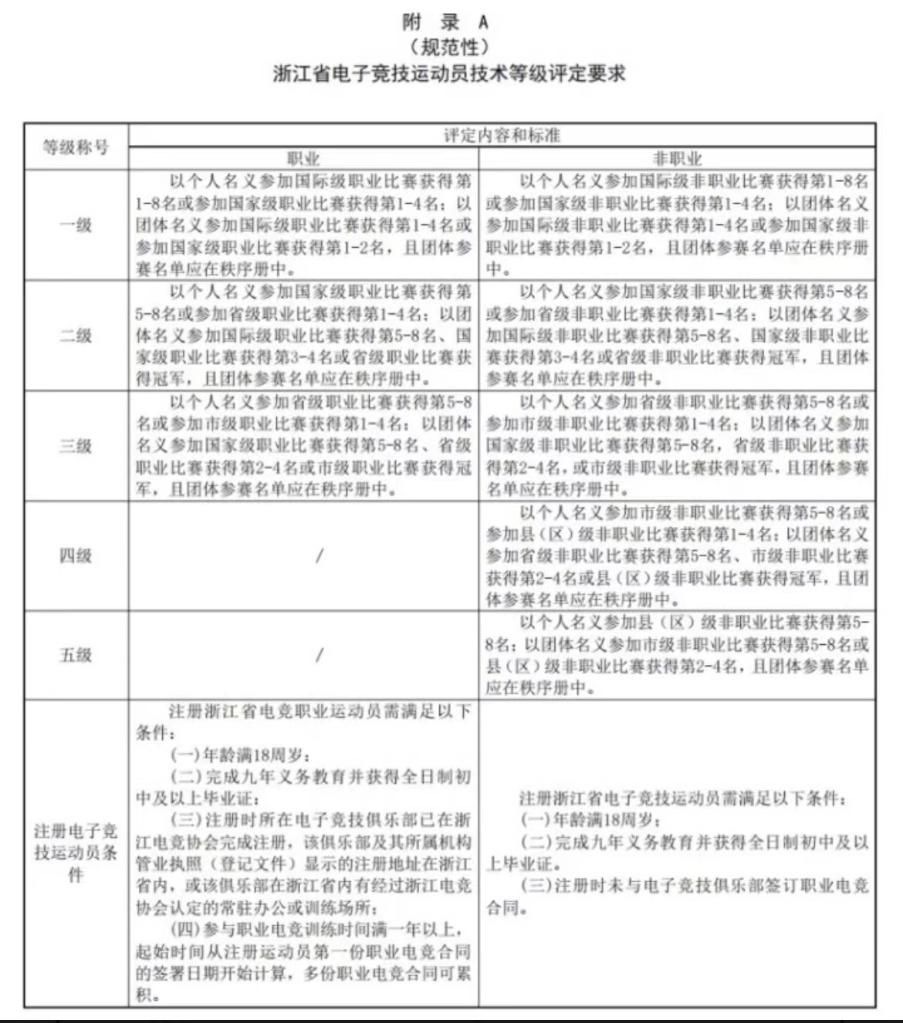
浙江省电子竞技运动员技术等级
分为职业组和非职业组
职业组为已和俱乐部签订合约的运动员
非职业组就是广大普通玩家
职业组分为三个级别
非职业组分为五个级别
每个级别对应不同等级的赛事及名次

电竞选手必须参加已公布赛事名录中的比赛
达到对应成绩、满足相应技能水平要求
才可申请对应的
电子竞技运动员技术等级称号
普通非职业玩家
只要参加县(区)级非职业比赛获得前八名
便可申请评定非职业五级技术等级
即最初级的电竞运动员等级称号

浙江省电竞协会常务副会长金考生介绍
该等级证书由浙江省体育局颁发
与传统运动等级证书无异
但值得注意的是
要满足注册电子竞技运动员条件
必须年满18周岁
完成九年义务教育
并获得全日制初中及以上毕业证
“这对我们职业电竞运动员来说肯定是好事
意味着即将持证上岗了”
杭州LGD俱乐部选手糜加诚如是说

近年来
电子竞技已成为发展迅速的新兴产业
早在2003年
国家体育总局将电子竞技
列为中国第99个体育运动项目
2019年4月
人力资源和社会保障部等三部委
发布了13个新职业
其中包括“电子竞技运营师”和“电子竞技员”
这也使得本次等级评定规范应运而生

金考生说
“现在的等级标准主要是为了
鼓励电子竞技运动员
不断提高运动技术水平
增加运动员荣誉感
也起到部分激励作用”
据介绍
国家体育总局信息中心主办的
NEST全国电子竞技大赛等
都是国家级的非职业选手比赛
这也意味着
非职业玩家享有和职业玩家
同等的获评一级运动员的机会

当然
考级拿证书并不是最终目的
电竞曾被打上“网瘾”标签
也曾是不少家长眼中的“洪水猛兽”
如今随着电竞行业的发展
更多人开始敞开胸怀拥抱电竞
在将于9月开赛的杭州亚运会上
电子竞技成为正式比赛项目

随着电子竞技的发展
只有不断加强规范化、制度化建设
才能推动电竞行业
更加健康、可持续地发展下去
你们觉得呢?

记者:夏亮、胡佳丽
图片:刘潇、梁旭、李一博、王东震
编辑:肖世尧




